Ê×Ò³ - ÐÂÎÅ - ÕÐÆ¸ - ÏÂÔØ - ²úÆ· - ³§ÉÌ - ·½°¸ - ÎÄÕª - Çó¹º - Õ¹ÀÀ
Ãâ·Ñ×¢²á µÇ¼ | ¹ã¸æ·þÎñ | ¿Í·þÖÐÐÄ
Öлª¹¤¿ØÍø ¡ú ¹¤¿Ø²úÆ· ¡ú DB3-T499Pζȱí
²úÆ·Ãû³Æ£º DB3-T499Pζȱí
ÐÍ ºÅ£º DB3-T499P
¼Û ¸ñ£º 0.00
Æ· ÅÆ£º 798
 
Êղش˲úÆ·     ²é¿´ÊÕ²Ø

       Ìصã
 

  ¡Ñ ÊÊÓÃζȲâÁ¿¼°ÏÔʾ

  ¡Ñ ¶àÏîÄ£ÄâÔËËã,¼ì²â¾«¶È¸ß

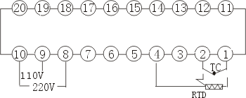
  ¡Ñ ÓÐÀä¶Ë²¹³¥×°ÖÃ,¿ÉÅäKÐÍÈȵçż»òÈȵç×èPT100

  ¡Ñ ÍâÐγߴç48H¡Á96W

  ¡Ñ ¹¤×÷µçÔ´AC 110/220V 50/60Hz

Ò»¡¢Ðͺż°º¬Òå  
¶þ¡¢Ðͺż°¼¼Êõ²ÎÊý  
ÐͺŠ´«¸ÐÆ÷ ²âÁ¿·¶Î§ ·Ö±çÂÊ ²âÁ¿¾«¶È
DB3-T200P Pt100 -100.0¡æ¡«199.9¡æ 0. 1¡æ ¡À0.5%F.S+2digit
DB3-T499P Pt100 -100¡æ¡«499¡æ 1¡æ ¡À0.5%F.S+2digit
DB3-T499K K 0¡æ¡«499¡æ 1¡æ ¡À0.5%F.S+2digit
DB3-T800K K 0¡æ¡«800¡æ 1¡æ ¡À0.5%F.S+2digit
DB3-T1200K K 0¡æ¡«1200¡æ 1¡æ ¡À0.5%F.S+2digit
Èý¡¢¼¼Êõ²ÎÊý

A/D ת»»

Ë«»ý·Ö

²ÉÑùËÙ¶È

2.5´Î/Ãë

ÏÔʾ

ºìÉ«LED(14.2mmH)

µçÔ´

AC 110/220V¡À10%,50/60Hz

»·¾³Î¶È

0~50¡æ

»·¾³Êª¶È

45~85%RH

ÄÍѹ

AC  1500V 1min

¾øÔµµç×è

DC 500V ¡Ý100M¦¸

ËÄ¡¢Á¬½Óͼ
 


¹«Ë¾¼ò½é
²úƷĿ¼
¹©Ó¦ÐÅÏ¢

¹«Ë¾Ãû³Æ£º ÍпËÖÇÄÜÒDZíÎÞÎýÓÐÏÞ¹«Ë¾
µç »°£º 0510 82845021 15161522622 / ²ÜêÍ
ÊÖ»ú£º 15061829426
µØ Ö·£º ÎÞÎýÊлÝÉ½ÇøÑô¹â100¹ú¼Ê³Ç165ºÅ
ÓÊ ±à£º 214000
Ö÷ Ò³£º http://wx.tuoke.com

¸Ã³§ÉÌÏà¹Ø²úÆ·£º
  • 4-20mA/0-10VÐźŸôÀëÆ÷
  •  
  • ͶÈëʽҺλ±äËÍÆ÷
  •  
  • 4λ°ë½»Á÷µçÁ÷±í
  •  
  • DP3-SVA1A
  •  
  • Ò»Èë¶þ³öÐźŸôÀëÆ÷ 4-20ma
  •  
  • ÐźÅËþµÆ
  •  
  • 0-1AÐźŸôÀëÆ÷ÅäµçÆ÷
  •  
  • ´øÉÏÏÂÏÞ´¥µãÊä³öµçÁ÷±íµçѹ±í
  •  
  • Âö³åÐźÅתËÙ±í
  •  
  • PIDοØÒÇ
  •  
    ¸ü¶à²úÆ·...
      ¹ØÓÚÎÒÃÇ | ÁªÏµÎÒÃÇ | ¹ã¸æ·þÎñ | ±¾Õ¾¶¯Ì¬ | ÓÑÇéÁ´½Ó | ·¨ÂÉÉùÃ÷ | ·Ç·¨ºÍ²»Á¼ÐÅÏ¢¾Ù±¨  
    ¹¤¿ØÍø¿Í·þÈÈÏߣº0755-86369299
    °æÈ¨ËùÓÐ ¹¤¿ØÍø Copyright@ Gkong.com, All Rights Reserved