首页 新闻 工控搜 论坛 厂商论坛 产品 方案 厂商 人才 文摘 下载 展览
中华工控网首页
  P L C | 变频器与传动 | 传感器 | 现场检测仪表 | 工控软件 | 人机界面 | 运动控制
  D C S | 工业以太网 | 现场总线 | 显示调节仪表 | 数据采集 | 数传测控 | 工业安全
  电 源 | 嵌入式系统 | PC based | 机柜箱体壳体 | 低压电器 | 机器视觉
即使在低输入电压下,同步升压型转换器也能为大电流LED供电
亚德诺
收藏本文     查看收藏

Synchronous Boost Converter Powers High Current LEDs Even at Low Input Voltages

即使在低输入电压下,同步升压型转换器也能为大电流LED供电

作者:Kyle Lawrence

高功率LED在现代照明系统中的应用数量不断激增,涵盖汽车前照灯、工业/商业标识、建筑照明以及各种消费电子等应用。行业之所以转向LED技术,是因为固态照明与传统光源相比具有明显的优势:电能转换为光输出不仅效率高,而且使用寿命长。

随着越来越多的应用采用LED照明,为了提高光输出,对LED更高电流的需求也日益增长。驱动大电流LED串的最大挑战之一是在功率转换器级保持高效率,从而提供稳定调节的LED电流。功率转换器效率不高体现为电流调节器电路的开关元件引起的发热现象。

LT3762是一款同步升压型LED控制器,旨在减少高功率升压型LED驱动器系统中常见的效率损耗源。该器件的同步运行可最大限度地减少异步DC-DC转换器中箝位二极管的正向压降通常会产生的损耗。这一效率提升使LT3762能够提供比类似异步升压型LED驱动器更高的输出电流,特别是在低输入电压时。为了改善低输入电压时的工作性能,通过配置一个板载DC-DC稳压器,即使输入电压降至7.5 V以下,也能为栅极驱动电路提供7.5 V的电压。在低输入电压条件下提供强大的栅极驱动电压源,使得MOSFET在输入电压降低时产生较少的热量,从而使工作电压输入范围最低达3 V。

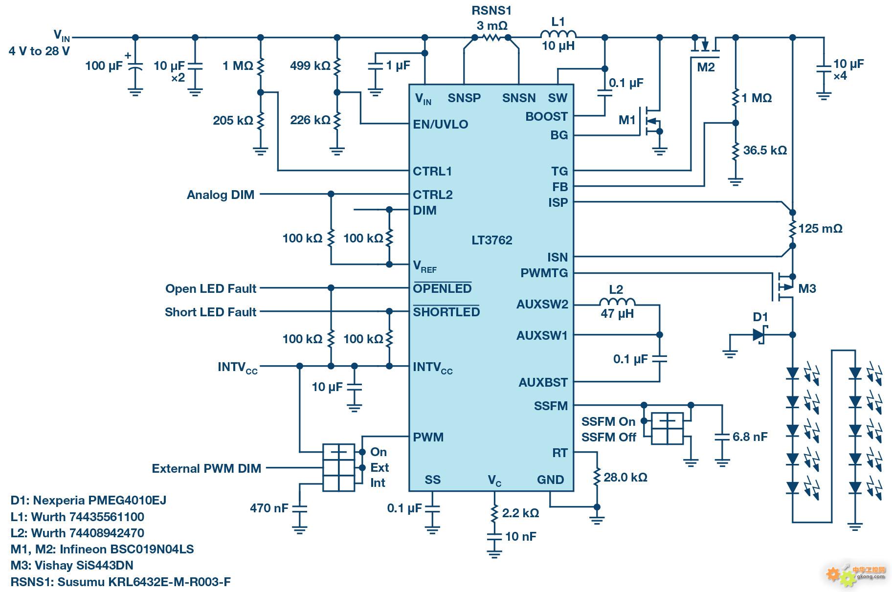
1.LT3762演示电路(DC2342A)可在宽输入电压范围内以2 A(最高32 V)驱动LED

通过额外的MOSFET和电容可轻松修改该演示电路,以提高输出功率。

该款升压型LED控制器可配置为在100 kHz至1 MHz固定开关频率之间工作,提供−30% × fSW展频调制选项,以降低与开关相关的EMI能量峰值。LT3762可采用升压、降压或升压/降压拓扑驱动LED。高端PMOS断开开关有助于PWM调光,并在LED处于开路/短路状态时保护器件免受潜在损害。

LT3762采用内部PWM发生器,利用单个电容和一个直流电压来设置频率和脉冲宽度,以实现高达250:1的PWM调光比,也可使用外部PWM信号实现高达3000:1的调光比。图2中的原理图显示使用LT3762的演示电路应用(DC2342A),其中LT3762配置为在4 V至28 V的输入电压范围内以2 A(最高32 V)驱动LED。LT3762同步升压型LED控制器采用4 mm × 5 mm QFN封装和28引脚TSSOP封装。

同步开关

在异步DC-DC转换器拓扑中,肖特基箝位二极管用作无源开关,以简化转换器对单个MOSFET进行脉冲宽度调制的控制方案。虽然这确实简化了控制,但它限制了输出电流的大小。肖特基二极管与PN结器件一样,在任何电流通过器件之前都会具有正向压降。由于肖特基二极管的功耗是其正向压降与电流的乘积,因此输出电流水平过高将产生数瓦的导通功耗,从而使肖特基二极管升温,最终导致转换器效率降低。

LT3762同步开关转换器与异步转换器不同,不会有输出电流受限的情况,这是因为同步转换器采用第二MOSFET代替肖特基二极管。MOSFET与肖特基二极管不同,它没有正向压降。相反,当MOSFET处于完全增强状态时,其漏极到源极间的电阻非常小。在大电流下,MOSFET产生的导通损耗远低于肖特基二极管,因为功耗与漏源电阻的平方和通过器件的电流的乘积成正比。即使在最低7 V的全功率输入电压下,MOSFET也只会面临大约30°C的温升(如图3所示)。

低输入电压工作

高功率升压型LED控制器的另一个挑战发生在低输入电压工作期间。大多数升压型DC-DC稳压器IC使用由器件输入端供电的内部LDO稳压器,为IC中的模拟和数字控制电路提供较低的电压电源。在从内部LDO稳压器获取电源的电路中,栅极驱动器消耗的功率最大,并且它的性能受LDO稳压器输出波动的影响。当输入电压降至LDO的输出电压以下时,LDO输出开始骤降,这将限制栅极驱动器正常增强MOSFET的能力。当MOSFET处于未完全增强状态时,它们工作于较高电阻状态,因此当电流通过器件时会以热量形式耗散功率。

2.32 V2 A LT3762升压型LED驱动器

3.在相同测试条件下,选用类似的元件,同步LT3762(左图)驱动2 A32 VLED串,

其温升远低于异步LT3755-2电路(右图)。这种热性能的提高归功于以同步MOSFET代替

肖特基箝位二极管,从而可消除二极管正向压降引起的损耗。

升压转换器拓扑中的低输入电压工作特性将导致输入电流较高,当该电流必须流过电阻更大的MOSFET器件时,会加剧导通损耗。根据稳压器IC的栅极驱动电压,这会严重限制器件可实现且不发生过热的低输入电压范围。

LT3762采用集成式降压-升压型DC-DC稳压器,而非LDO稳压器,即使输入电压很低时,也可为内部电路提供7.5 V的电压。该降压-升压型稳压器仅占用LT3762 IC的三个引脚,只需两个额外元件。与具有4.5 V和6 V最小输入电压的内部LDO控制器器件相比,LT3762能够将输入电压工作范围下限扩展至3 V。降压-升压型转换器的7.5 V输出可为栅极驱动器提供电源,并允许使用6 V/7 V栅极驱动MOSFET。MOSFET的栅极驱动电压越高,往往漏源电阻就越低,并且与栅极驱动电压较低的类似器件相比,(除开关损耗以外)工作效率更高。

4.32 V2 A LT3762 LED驱动器可在宽输入范围内保持高效率。

VIN折返有助于避免过大的开关/电感电流。异步开关以24 V输入电压启动。

灵活的拓扑

与ADI公司大多数其他升压型LED驱动器一样,LT3762驱动LED的模式可重新配置,既可采用升压配置,也可采用降压、升压-降压和降压-升压模式。在这些升压型转换器的拓扑变体中,利用ADI公司获得专利的升压-降压模式配置可作为升压/降压型转换器工作,同时还具有低EMI工作的优势。该拓扑利用两个电感,一个面向输入,另一个则面向输出,帮助滤除开关所产生的噪声。这两个电感有助于抑制耦合到输入电源、可能连接的其他器件以及LED负载的EMI。

还可在升压-降压模式的拓扑中添加额外电路,以提供LED节点到GND的短路保护。图5中的原理图显示LT3762采用升压-降压模式配置,并增加了该保护电路。当LED短路到GND时,会强制关闭M4,以阻断经过电感到输入的导通路径并防止过度消耗电流。强制关闭M4时,D3将EN/UVLO引脚拉至低电平,从而在消除短路前阻止转换器开关。将这一额外保护电路与LT3762的内置开路/短路检测结合使用,就能获得一个能够应对恶劣环境中各种故障状况的强健解决方案。

结论

异步升压型转换器正常工作时,通常很难避免在提供高输出电流时,不会产生大量的功率损失并造成箝位二极管发热。除了肖特基二极管产生的损耗之外,这些转换器在输入电压降低时难以保持最大功率输出能力,这限制了输入范围内的功率输出。异步DC-DC转换器根本无法适用于更高功率水平,因此必须采用同步开关方案以满足应用规格要求。LT3762升压型LED控制器通过其同步开关解决了提供大电流输出的问题,由于采用了板载DC-DC转换器,它能够在更低的输入电压下工作,并且可灵活采用各种电路拓扑。

5.LT3762采用25 V1.5 A升压-降压配置,带有额外的LEDGND的短路保护。

Kyle Lawrence [kyle.lawrence@analog.com]是ADI公司应用工程师。他负责设计和测试各种DC-DC转换器,包括针对低EMI汽车应用的4开关降压-升压稳压器和LED驱动器。他2014年毕业于加州大学圣克鲁兹分校,获电气工程学士学位。


 

状 态: 离线

公司简介
产品目录

公司名称: 亚德诺
联 系 人: 曹赟
电  话: 0755-82823086
传  真:
地  址: 福田区滨河路国通大厦
邮  编: 518048
主  页:
 
该厂商相关技术文摘:
ADI公司推出首款用于3D景深测量和视觉系统的高分辨率模块
ADI公司低抖动频率合成器支持GSPS数据转换器方案实现优异性能
利用PMBus数字电源系统管理器进行电流检测——第二部分
利用PMBus数字电源系统管理器进行电流检测——第一部分
USB供电的5.8 GHz RF LNA接收器,带输出功率保护功能
可实现高降压比的三种紧凑型解决方案
适合工业应用的鲁棒SPI/I2C通信
新推出的同步SAR模数转换器的片内校准优势
ADI公司精密信号链平台可轻松实现高精度设计
在自动驾驶汽车中实现5G和DSRC V2X
异步DC-DC升压转换器(包含续流二极管)还能实现低辐射吗?
ADI公司的安全认证器以加密方式保护产品并通过1-Wire®轻松实现集成
更多文摘...
立即发送询问信息在线联系该技术文摘厂商:
用户名: 密码: 免费注册为中华工控网会员
请留下您的有效联系方式,以方便我们及时与您联络

关于我们 | 联系我们 | 广告服务 | 本站动态 | 友情链接 | 法律声明 | 不良信息举报
工控网客服热线:0755-86369299
版权所有 中华工控网 Copyright©2022 Gkong.com, All Rights Reserved